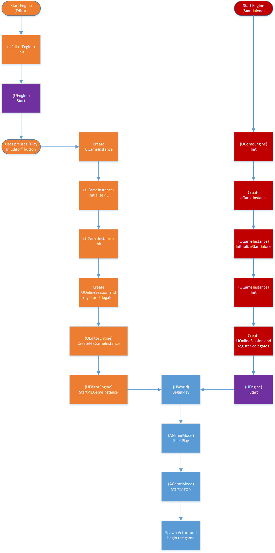
GameFlow#
Breakdown#
- EngineLoop - Load Engine Plugins/Modules (Pre Init) - EarliestPossible 
- PostConfigInit 
- PostSplashScreen 
- PreEarlyLoadingScreen 
- PreEarlyLoadingScreen 
- PreDefault 
- Default 
- PostDeault - Actors CDO are created & setup for replications 
- StartupModule 
 
 
- Init Engine 
- Load Engine Plugins/Modules (Post Engine Init) 
- Engine Start - UGameInstance, UGameViewport, ULocalPlayer, WorldContext - GameInstance Start 
- Browse/Load Map - PreloadMap Broadcast 
- Destroy Previous World 
- PreloadContent 
- Create a new World - Init World 
- Create Game Mode (Spawn Gameplay Actors) 
- Load Map 
- InitializeActorsForPlay - Register Components to World 
 
- GamaMode::InitGame 
- PreInitializeComponents - Create GameState 
- Create a GameNetwork Manager 
- Init Game State 
- InitializeComponent - Activate Components 
 
 
- Post InitializeComponent (Actors is fully initialized) 
- GameMode::PreLogin (Remote) 
- GameMode::Login() - Spawn Player Controller - Initialize 
- Spawn Player State 
 
- Associate UPlayer with its PlayerController 
 
- GameMode::PostLogin - GameMode::RestartPlayer - Find PlayerStart 
- Spawn Pawn for PlayerController (SetPawn) 
 
 
 
- World->BeginPlay - GameMode::StartPlay - GameState::HandleBeginPlay - WorldSetting::NotifyBeginPlay - Actors->BeginPlay - Components->BeginPlay 
 
 
 
 
 
 
 
 - # GameInstance::OnStart 
 
Flow Charts#
 
 
